导航
网站首页
部门概况
部门简介
现任领导
机构设置
联系我们
荣誉表彰
新闻动态
通知公告
工作动态
党群专栏
党建动态
组织架构
理论视野
专题学习
工会工作
职工风采
制度规范
政策法规
学校制度
总务制度
安全生产
公共卫生
医疗保障
医保服务
健康宣教
传染病防控
信息公开
会议纪要
其他
智慧后勤
信大E保
信大E修
餐饮供应链
服务指南
服务指南
办事流程
常用下载
服务电话
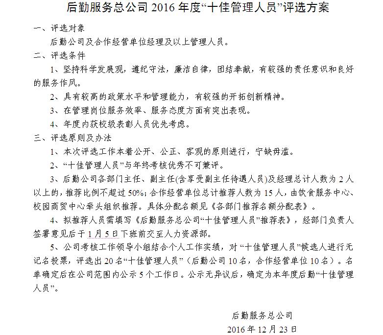
后勤服务总公司2016年度“十佳管理人员”评选方案
发布者:系统管理员
发布时间:2016-12-30
浏览次数:
516
附件:后勤服务总公司2016年度“十佳管理人员”推荐表.doc